商学院[2018] 4号
商学院社会服务项目奖励办法(试行)
为保证学院承担社会服务项目有效推进,形成学院社会服务项目工作开展的良性运行机制,使社会服务项目活动开展规范化、制度化,同时激励参与人员的积极性、能动性与创造性,特制定本办法。
一、项目认定
1、当事人确定培训项目有意向后,第一时间报备社会服务中心登记。
2、项目负责人与社会服务中心一起做好项目预算,并上报学院党政联席会议审议。
3、学院党政联席会议根据上报的项目合作协议和预算,审议通过,项目正式启动。
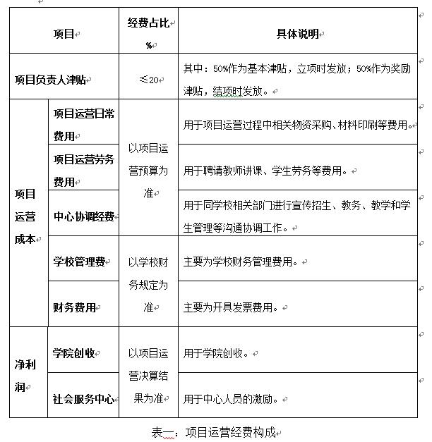
二、经费管理和使用
1、学院根据学校财务相关要求对项目实施财务管理。
2、项目开展之后,当事人为项目负责人,负责运营整个项目,包括宣传、联络、签订合同、资金落实等。
3、项目负责人奖励金一般最多不超过项目合同总金额的20%,(特殊情况经党政联席会议讨论决定)。项目经费按照学校财务管理政策发放;项目经费到账直接发放一半的奖励金,项目审核结项再发放余下的奖励金。
4、项目的具体运作由社会服务中心负责实施。经费使用按照学校财务制度执行,项目结算由社会服务中心负责完成。项目经费以项目实际到账经费按比例使用,具体比例见下表一。

5、扣除运营成本后(包括项目负责人的奖励金),所得净利润的70%作为学院创收,30%作为社会服务中心的激励金。
净利润 |
经费占比(%) |
具体说明 |
学院创收 |
70 |
用于学院创收。 |
社会服务中心 |
30 |
其中60%用于中心人员的激励,40%用于中心发展。 |
表二:项目净利润分配比例
本办法经学院党政联席会议讨论通过,由学院社会服务中心负责解释,并于发文日起执行。
商学院
2018年3月7日