12月4日,由浙江省公共管理学会、浙江省大学生公共管理案例大赛竞赛委员会主办,绍兴文理学院商学院承办、大学生新时代枫桥经验研究会协办的浙江省第五届大学生公共管理案例大赛决赛在商学院a405报告厅顺利举行。受疫情影响,本次比赛全部采用钉钉线上会议形式,我校设主会场,与各参赛高校、7位评审专家进行线上多终端连线、多场景展示的比赛模式。

开幕式由商学院院长周鸿勇教授主持,浙江省公共管理学会秘书长、浙江大学公共管理学院高翔教授,绍兴文理学院教务处副处长李旭明教授先后致辞。大赛邀请了浙江大学公共政策研究院副院长、公共管理学院范柏乃教授,浙江省社会科学院副院长陶建钟教授,浙江大学社会治理研究院副院长、马克思主义学院陈宝胜教授,华东政法大学政治学与公共管理学院副院长汪伟全教授,上海交通大学国际与公共事务学院韩志明教授,浙江警察学院“枫桥经验”与社会治理研究院卢芳霞教授,中共宁波市委党校副校长孙琼欢教授等国内公共管理领域知名专家担任评委。
本届公共管理案例大赛自6月份启动以来,全省共有20所高校的107支学生队伍围绕着“建党百年与公共管理创新”这一竞赛主题,聚焦“数字化改革、高质量发展、后脱贫时代、共同富裕”等浙江“十四五”开局之年经济社会发展的新动向,以及习近平总书记赋予浙江“努力成为新时代全面展示中国特色社会主义制度优越性的重要窗口”新目标新定位的最新实践,通过实地调研等方式收集第一手资料,进行案例撰写和分析,展现我省公共管理领域的创新探索。

经过一天的激烈角逐,共产生本科生组一等奖7项、二等奖12项、三等奖23项,研究生组一等奖1项、二等奖2项、三等奖3项,最佳文本奖1项、最佳风采奖1项,最佳组织奖4项,优秀指导教师13人。
闭幕式由商学院史正东副书记主持,评审专家组组长范柏乃教授对本次比赛的各参赛团队做了精彩的点评总结,认为我省公共管理专业大学生密切关注国家的大政方针、立足浙江发展改革的实践前沿,深入城乡社会开展调研,提交的案例成果资料丰富、数据详实、分析透彻、政策建议可行,体现了扎实的专业素养和浓浓的家国情怀。浙江省公共管理学会副会长、浙江师范大学法政学院应小丽教授宣读获奖名单。我校与第六届大学生公共管理案例大赛承办单位浙江财经大学进行赛旗的“云交接”仪式,浙江财经大学公共管理学院院长郭剑鸣教授对本次大赛的成功举办表示祝贺,并向各高校发出邀请,期待明年杭州见!

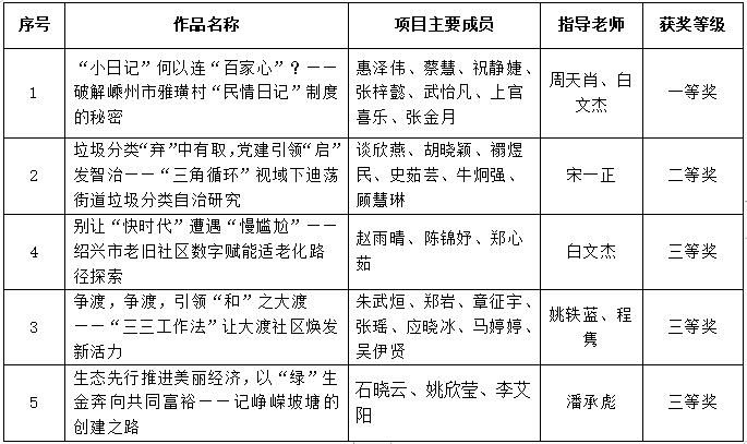
据悉,近年来我院公共管理专业坚持深挖“枫桥经验”、聚焦基层治理实践,在人才培养、专业建设上取得了快速发展。本次比赛我院共有14支队伍参加校赛,经过校外专家文本评审、校内答辩,遴选出5支队伍参加省赛,共获得一等奖1项、二等奖1项、三等奖3项,白文杰、周天肖老师获得优秀指导教师奖。同时,学院获得最佳组织奖。
因受疫情影响,为保障师生的健康安全,我院首次以全部线上会议方式承办学科竞赛,学院领导高度重视并给予大力支持,克服了场地、设备、网络、人员等线上比赛的不可控影响因素,顺利完成了承办比赛的各项任务,受到省内高校的高度赞扬,达到了与省内高校以赛交流、以赛促学的发展目标。
浙江省第五届大学生公共管理案例大赛我院获奖名单

(文字:商学院公共管理系 程隽)